LBL logo

Buildings.HeatTransfer.Windows.Examples

Collection of models that illustrate model use and test models

Information

This package contains examples for the use of models that can be found in Buildings.HeatTransfer.Windows.

Extends from Modelica.Icons.ExamplesPackage (Icon for packages containing runnable examples).

Package Content

Name Description
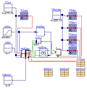
Buildings.HeatTransfer.Windows.Examples.BoundaryHeatTransfer BoundaryHeatTransfer Test model for the heat transfer at the window boundary condition
Buildings.HeatTransfer.Windows.Examples.FixedShade FixedShade Test model for the fixed shade model
Buildings.HeatTransfer.Windows.Examples.Overhang Overhang This example tests the window overhang model
Buildings.HeatTransfer.Windows.Examples.SideFins SideFins This example demonstrates the use of side fins for a window
Buildings.HeatTransfer.Windows.Examples.Window Window Test model for the window

Buildings.HeatTransfer.Windows.Examples.BoundaryHeatTransfer Buildings.HeatTransfer.Windows.Examples.BoundaryHeatTransfer

Test model for the heat transfer at the window boundary condition

Buildings.HeatTransfer.Windows.Examples.BoundaryHeatTransfer

Information

Extends from Modelica.Icons.Example (Icon for runnable examples).

Parameters

TypeNameDefaultDescription
AreaA1Window surface area [m2]
RealfFra0.2Fraction of frame, = frame area divided by total area
TripleClearAir13ClearAir13ClearglaSys3 Parameters for glazing system
DoubleClearAir13ClearglaSys Parameters for glazing system
SingleClear3glaSys1 Parameters for glazing system
DoubleClearAir13ClearglaSys2 Parameters for glazing system
BooleanlinearizeRadiationfalseSet to true to linearize emissive power

Modelica definition

model BoundaryHeatTransfer "Test model for the heat transfer at the window boundary condition" extends Modelica.Icons.Example; parameter Modelica.SIunits.Area A=1 "Window surface area"; parameter Real fFra=0.2 "Fraction of frame, = frame area divided by total area"; parameter Buildings.HeatTransfer.Data.GlazingSystems.TripleClearAir13ClearAir13Clear glaSys3(UFra=1) "Parameters for glazing system"; parameter Buildings.HeatTransfer.Data.GlazingSystems.DoubleClearAir13Clear glaSys( shade=Buildings.HeatTransfer.Data.Shades.Gray(), UFra=1.5, haveExteriorShade=true, haveInteriorShade=false) "Parameters for glazing system"; parameter Buildings.HeatTransfer.Data.GlazingSystems.SingleClear3 glaSys1(UFra=2) "Parameters for glazing system"; parameter Buildings.HeatTransfer.Data.GlazingSystems.DoubleClearAir13Clear glaSys2( shade=Buildings.HeatTransfer.Data.Shades.Gray(), UFra=2, haveInteriorShade=false, haveExteriorShade=false) "Parameters for glazing system"; parameter Boolean linearizeRadiation = false "Set to true to linearize emissive power"; Buildings.HeatTransfer.Windows.ExteriorHeatTransfer extCon(A=A, fFra=fFra, linearizeRadiation=linearizeRadiation, absIRSha_air=glaSys.shade.absIR_a, absIRSha_glass=glaSys.shade.absIR_b, tauIRSha_air=glaSys.shade.tauIR_a, tauIRSha_glass=glaSys.shade.tauIR_b, haveExteriorShade=glaSys.haveExteriorShade, haveInteriorShade=glaSys.haveInteriorShade, vieFacSky=0.5) "Exterior convective heat transfer"; Modelica.Blocks.Sources.Constant TOut(y(unit="K"), k=273.15) "Outside air temperature"; Modelica.Blocks.Sources.Constant TRooAir(k=293.15, y(unit="K")) "Room air temperature"; Modelica.Blocks.Sources.Ramp uSha(duration=1, startTime=0) "Shading control signal"; Modelica.Blocks.Sources.Constant vWin(k=1) "Wind speed"; Buildings.HeatTransfer.Sources.PrescribedTemperature TOuts "Outside air temperature"; Buildings.HeatTransfer.Sources.PrescribedTemperature TRAir "Room air temperature"; Buildings.HeatTransfer.Radiosity.IndoorRadiosity radIn( final linearize=linearizeRadiation, final A=A) "Indoor radiosity"; protected Buildings.HeatTransfer.Radiosity.RadiositySplitter radShaOut "Radiosity that strikes shading device"; public Buildings.HeatTransfer.Windows.BaseClasses.ShadingSignal shaSig(haveShade=true) "Conversion for shading signal"; Buildings.HeatTransfer.Sources.PrescribedTemperature TRAir1 "Room air temperature"; Buildings.HeatTransfer.Sources.PrescribedTemperature TRAir2 "Room air temperature"; Buildings.HeatTransfer.Sources.PrescribedTemperature TRAir3 "Room air temperature"; Modelica.Blocks.Sources.Constant QAbsSW_flow(k=0) "Absorbed solar radiation"; Modelica.Blocks.Math.MultiSum sumJ(nu=2) "Sum of radiosity from construction to room model"; equation connect(uSha.y, extCon.uSha); connect(TOuts.port, extCon.air); connect(TRooAir.y, TRAir.T); connect(extCon.vWin, vWin.y); connect(TOuts.T, TOut.y); connect(shaSig.y,radShaOut. u); connect(radIn.JOut, radShaOut.JIn); connect(shaSig.u, uSha.y); connect(radShaOut.JOut_2, extCon.JInUns); connect(radShaOut.JOut_1, extCon.JInSha); connect(radIn.heatPort, TRAir.port); connect(TRooAir.y, TRAir1.T); connect(TRooAir.y, TRAir2.T); connect(TRooAir.y, TRAir3.T); connect(TRAir1.port, extCon.glaUns); connect(TRAir2.port, extCon.glaSha); connect(TRAir3.port, extCon.frame); connect(TOut.y, extCon.TBlaSky); connect(TOut.y, extCon.TOut); connect(radIn.JIn, sumJ.y); connect(extCon.JOutUns, sumJ.u[1]); connect(extCon.JOutSha, sumJ.u[2]); connect(QAbsSW_flow.y, extCon.QSolAbs_flow); end BoundaryHeatTransfer;

Buildings.HeatTransfer.Windows.Examples.FixedShade Buildings.HeatTransfer.Windows.Examples.FixedShade

Test model for the fixed shade model

Buildings.HeatTransfer.Windows.Examples.FixedShade

Information

This model tests window overhang and side fins. There are four instances of sha. The first instance models an overhang only, the second models side fins and an overhang, the third models side fins only and the fourth has neither an overhang nor a side fin.

Extends from Modelica.Icons.Example (Icon for runnable examples).

Parameters

TypeNameDefaultDescription
ParameterConstructionWithWindowconPar[4] Construction parameters
DoubleClearAir13ClearglaSys Glazing system
Insulation100Concrete200insCon Insulation and concrete material

Modelica definition

model FixedShade "Test model for the fixed shade model" extends Modelica.Icons.Example; Buildings.HeatTransfer.Windows.FixedShade sha[4]( final conPar=conPar, azi=conPar.azi, each lat=weaDat.lat) "Shade model"; Buildings.BoundaryConditions.WeatherData.ReaderTMY3 weaDat( filNam="modelica://Buildings/Resources/weatherdata/USA_IL_Chicago-OHare.Intl.AP.725300_TMY3.mos"); Buildings.BoundaryConditions.SolarIrradiation.DirectTiltedSurface HDirTil( lat=weaDat.lat, til=Buildings.Types.Tilt.Wall, azi=Buildings.Types.Azimuth.S) "Direct solar irradiation"; Modelica.Blocks.Routing.Replicator H(nout=4) "Replicator"; Modelica.Blocks.Routing.Replicator incAng(nout=4) "Replicator"; parameter Buildings.Rooms.BaseClasses.ParameterConstructionWithWindow conPar[4]( each til=Buildings.Types.Tilt.Wall, each azi=Buildings.Types.Azimuth.S, each A=20, each hWin=1.5, each wWin=2, each glaSys=glaSys, each layers=insCon, ove( wR = {0.1, 0.1, 0, 0}, wL = {0.1, 0.1, 0, 0}, gap= {0.1, 0.1, 0, 0}, dep= {1, 1, 0, 0}), sidFin( dep= {0, 1, 1, 0}, gap= {0, 0.1, 0.1, 0}, h = {0, 0.1, 0.1, 0})) "Construction parameters"; parameter Buildings.HeatTransfer.Data.GlazingSystems.DoubleClearAir13Clear glaSys "Glazing system"; parameter Data.OpaqueConstructions.Insulation100Concrete200 insCon "Insulation and concrete material"; equation connect(weaDat.weaBus, sha[1].weaBus); connect(weaDat.weaBus, sha[2].weaBus); connect(weaDat.weaBus, sha[3].weaBus); connect(HDirTil.weaBus, weaDat.weaBus); connect(HDirTil.H, H.u); connect(HDirTil.inc, incAng.u); connect(incAng.y,sha. incAng); connect(H.y,sha. HDirTilUns); connect(weaDat.weaBus, sha[4].weaBus); end FixedShade;

Buildings.HeatTransfer.Windows.Examples.Overhang Buildings.HeatTransfer.Windows.Examples.Overhang

This example tests the window overhang model

Buildings.HeatTransfer.Windows.Examples.Overhang

Information

This example demonstrates the use of the overhang model. It calculates the fraction of total window area that is exposed to the sun.

A similar example of an overhang model with more basic components is implemented in Buildings.HeatTransfer.Windows.BaseClasses.Examples.Overhang.

Extends from Modelica.Icons.Example (Icon for runnable examples).

Modelica definition

model Overhang "This example tests the window overhang model" extends Modelica.Icons.Example; Buildings.BoundaryConditions.WeatherData.ReaderTMY3 weaDat(filNam="modelica://Buildings/Resources/weatherdata/USA_IL_Chicago-OHare.Intl.AP.725300_TMY3.mos") "Weather data"; Buildings.HeatTransfer.Windows.Overhang ove( dep=1.2, gap=0.1, hWin=1.0, wWin=1.0, azi=Buildings.Types.Azimuth.S, wR=0.1, wL=0.1, lat=weaDat.lat) "Calculates fraction of window area exposed to the sun"; Buildings.BoundaryConditions.SolarIrradiation.DirectTiltedSurface HDirTil( lat=weaDat.lat, til=Buildings.Types.Tilt.Wall, azi=Buildings.Types.Azimuth.S) "Direct solar irradiation"; equation connect(weaDat.weaBus, ove.weaBus); connect(HDirTil.weaBus, weaDat.weaBus); connect(HDirTil.inc, ove.incAng); connect(HDirTil.H, ove.HDirTilUns); end Overhang;

Buildings.HeatTransfer.Windows.Examples.SideFins Buildings.HeatTransfer.Windows.Examples.SideFins

This example demonstrates the use of side fins for a window

Buildings.HeatTransfer.Windows.Examples.SideFins

Information

This example uses the window sidefin model to calculate the fraction of total window area exposed to the sun.

For a detailed description of the model, see Buildings.HeatTransfer.Windows.SideFins. A similar example of can be found in Buildings.HeatTransfer.Windows.BaseClasses.Examples.SideFins.

Extends from Modelica.Icons.Example (Icon for runnable examples).

Modelica definition

model SideFins "This example demonstrates the use of side fins for a window" extends Modelica.Icons.Example; Buildings.BoundaryConditions.WeatherData.ReaderTMY3 weaDat( filNam="modelica://Buildings/Resources/weatherdata/USA_IL_Chicago-OHare.Intl.AP.725300_TMY3.mos") "Weather data"; Buildings.HeatTransfer.Windows.SideFins fin( h=0.2, hWin=1.0, wWin=1.0, dep=0.5, gap=0.1) "Outputs fraction of window area exposed to the sun"; Buildings.BoundaryConditions.SolarIrradiation.DirectTiltedSurface HDirTil( lat=weaDat.lat, til=Buildings.Types.Tilt.Wall, azi=Buildings.Types.Azimuth.S) "Direct solar irradiation"; equation connect(weaDat.weaBus, fin.weaBus); connect(HDirTil.weaBus, weaDat.weaBus); connect(HDirTil.inc, fin.incAng); connect(HDirTil.H, fin.HDirTilUns); end SideFins;

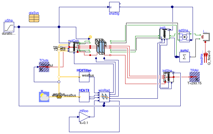
Buildings.HeatTransfer.Windows.Examples.Window Buildings.HeatTransfer.Windows.Examples.Window

Test model for the window

Buildings.HeatTransfer.Windows.Examples.Window

Information

This model demonstrates the implementation of a window model. On the left hand side is a model for the combined convective and radiative heat transfer on the outside facing side of the window. In the top middle is the window model, and below is a model that computes the solar radiation balance of the window. Output of the solar radiation balance model are the absorbed solar heat flow rates, which are input to the heat balance models. On the right hand side are models for the inside surface heat balance. As opposed to the outside surface heat balance models, these models are implemented using separate components for the radiative balance and for the convective balance. This has been done to allow separating radiation from convection, which is required when the room model is used with room air heat balance models that use computational fluid dynamics.

Extends from Modelica.Icons.Example (Icon for runnable examples).

Parameters

TypeNameDefaultDescription
AreaA1Window surface area [m2]
RealfFra0.2Fraction of frame, = frame area divided by total area
BooleanlinearizefalseSet to true to linearize emissive power
Anglelat0.34906585039887Latitude [rad]
Angleazi0Surface azimuth [rad]
Angletil1.5707963267949Surface tilt [rad]
DoubleClearAir13ClearglaSys  

Connectors

TypeNameDescription
BusweaBus 

Modelica definition

model Window "Test model for the window" extends Modelica.Icons.Example; parameter Modelica.SIunits.Area A=1 "Window surface area"; parameter Real fFra=0.2 "Fraction of frame, = frame area divided by total area"; final parameter Modelica.SIunits.Area AFra = fFra * A "Frame area"; final parameter Modelica.SIunits.Area AGla = A-AFra "Glass area"; parameter Boolean linearize = false "Set to true to linearize emissive power"; parameter Modelica.SIunits.Angle lat=0.34906585039887 "Latitude"; parameter Modelica.SIunits.Angle azi=0 "Surface azimuth"; parameter Modelica.SIunits.Angle til=1.5707963267949 "Surface tilt"; Buildings.HeatTransfer.Windows.Window window( A=A, fFra=fFra, glaSys=glaSys, linearize=linearize, til=til) "Window"; Buildings.HeatTransfer.Windows.ExteriorHeatTransfer extCon( A=A, fFra=fFra, linearizeRadiation=linearize, absIRSha_air=glaSys.shade.absIR_a, absIRSha_glass=glaSys.shade.absIR_b, tauIRSha_air=glaSys.shade.tauIR_a, tauIRSha_glass=glaSys.shade.tauIR_b, haveExteriorShade=glaSys.haveExteriorShade, haveInteriorShade=glaSys.haveInteriorShade, vieFacSky=0.5) "Exterior convective heat transfer"; Modelica.Blocks.Sources.Ramp uSha(duration=0.5, startTime=0.25) "Shading control signal"; Buildings.HeatTransfer.Sources.PrescribedTemperature TOuts "Outside air temperature"; Buildings.HeatTransfer.Sources.FixedTemperature TRAir(T=293.15) "Room air temperature"; Buildings.HeatTransfer.Radiosity.IndoorRadiosity indRad(A=A) "Model for indoor radiosity"; Buildings.HeatTransfer.Sources.FixedHeatFlow fixedHeatFlow(Q_flow=0); parameter Buildings.HeatTransfer.Data.GlazingSystems.DoubleClearAir13Clear glaSys( shade=Buildings.HeatTransfer.Data.Shades.Gray(), haveExteriorShade=false, haveInteriorShade=true); Buildings.BoundaryConditions.SolarIrradiation.DirectTiltedSurface HDirTil( til=til, lat=lat, azi=azi); Buildings.BoundaryConditions.SolarIrradiation.DiffuseIsotropic HDifTilIso( til=til); Buildings.BoundaryConditions.WeatherData.ReaderTMY3 weaDat( filNam="modelica://Buildings/Resources/weatherdata/USA_IL_Chicago-OHare.Intl.AP.725300_TMY3.mos"); Modelica.Blocks.Math.Gain HRoo(k=0.1) "Solar irradiation from room"; Buildings.HeatTransfer.Windows.BaseClasses.WindowRadiation winRad( AWin=1, N=size(glaSys.glass, 1), tauGlaSol=glaSys.glass.tauSol, rhoGlaSol_a=glaSys.glass.rhoSol_a, rhoGlaSol_b=glaSys.glass.rhoSol_b, xGla=glaSys.glass.x, tauShaSol_a=glaSys.shade.tauSol_a, tauShaSol_b=glaSys.shade.tauSol_b, rhoShaSol_a=glaSys.shade.rhoSol_a, rhoShaSol_b=glaSys.shade.rhoSol_b, haveExteriorShade=glaSys.haveExteriorShade, haveInteriorShade=glaSys.haveInteriorShade); Buildings.BoundaryConditions.WeatherData.Bus weaBus; Buildings.HeatTransfer.Windows.BaseClasses.ShadeRadiation intShaRad( thisSideHasShade=glaSys.haveInteriorShade, linearize=linearize, absIR_air=glaSys.shade.absIR_a, absIR_glass=glaSys.shade.absIR_b, tauIR_air=glaSys.shade.tauIR_a, tauIR_glass=glaSys.shade.tauIR_b, A=AGla) if glaSys.haveShade "Interior shade radiation model"; Buildings.HeatTransfer.Windows.BaseClasses.ShadingSignal shaSig( haveShade=glaSys.haveInteriorShade) "Conversion for shading signal"; Buildings.HeatTransfer.Windows.InteriorHeatTransferConvective intShaCon( A=A, fFra=fFra, til=Buildings.Types.Tilt.Wall, haveExteriorShade=glaSys.haveExteriorShade, haveInteriorShade=glaSys.haveInteriorShade) "Model for interior shade heat transfer"; protected Modelica.Blocks.Math.Sum sumJ(nin=if glaSys.haveShade then 2 else 1) "Sum of radiosity fom glass to outside"; Buildings.HeatTransfer.Radiosity.RadiositySplitter radShaOut "Radiosity that strikes shading device"; equation connect(uSha.y, extCon.uSha); connect(uSha.y, window.uSha); connect(TOuts.port, extCon.air); connect(window.glaUns_a, extCon.glaUns); connect(window.glaSha_a, extCon.glaSha); connect(window.fra_a, extCon.frame); connect(extCon.JOutUns, window.JInUns_a); connect(extCon.JInUns, window.JOutUns_a); connect(extCon.JOutSha, window.JInSha_a); connect(extCon.JInSha, window.JOutSha_a); connect(fixedHeatFlow.port, indRad.heatPort); connect(winRad.QTra_flow,HRoo. u); connect(HRoo.y,winRad. HRoo); connect(HDifTilIso.H, winRad.HDif); connect(HDirTil.H, winRad.HDir); connect(HDirTil.inc, winRad.incAng); connect(winRad.QAbsGlaUns_flow, window.QAbsUns_flow); connect(winRad.QAbsGlaSha_flow, window.QAbsSha_flow); connect(weaDat.weaBus, weaBus); connect(weaBus, HDirTil.weaBus); connect(HDifTilIso.weaBus, weaBus); connect(TOuts.T, weaBus.TDryBul); connect(uSha.y, winRad.uSha); connect(weaBus.winSpe, extCon.vWin); connect(weaBus.TBlaSky, extCon.TBlaSky); connect(weaBus.TDryBul, extCon.TOut); connect(uSha.y, shaSig.u); connect(intShaRad.u, shaSig.y); connect(indRad.JOut, radShaOut.JIn); connect(radShaOut.JOut_1, intShaRad.JIn_air); connect(indRad.JIn, sumJ.y); connect(sumJ.u[2], intShaRad.JOut_air); connect(window.JOutUns_b, sumJ.u[1]); connect(intShaRad.JOut_glass, window.JInSha_b); connect(window.JInUns_b, radShaOut.JOut_2); connect(radShaOut.u, shaSig.y); connect(intShaRad.JIn_glass, window.JOutSha_b); connect(TRAir.port, intShaCon.air); connect(uSha.y, intShaCon.uSha); connect(intShaCon.TSha, intShaRad.TSha); connect(window.fra_b, intShaCon.frame); connect(window.glaUns_b, intShaCon.glaUns); connect(intShaCon.glaSha, window.glaSha_b); connect(intShaCon.QRadAbs_flow, intShaRad.QRadAbs_flow); connect(winRad.QAbsIntSha_flow, intShaRad.QSolAbs_flow); connect(winRad.QAbsExtSha_flow, extCon.QSolAbs_flow); end Window;

Automatically generated Thu Apr 9 09:37:22 2015.