LBL logo

Buildings.Controls.DemandResponse.Examples

Collection of models that illustrate model use and test models

Information

This package contains examples models for demand response clients.

Extends from Modelica.Icons.ExamplesPackage (Icon for packages containing runnable examples).

Package Content

Name Description
Buildings.Controls.DemandResponse.Examples.ClientLBNL90 ClientLBNL90 Demand response client with input data from building 90 at LBNL

Buildings.Controls.DemandResponse.Examples.ClientLBNL90 Buildings.Controls.DemandResponse.Examples.ClientLBNL90

Demand response client with input data from building 90 at LBNL

Buildings.Controls.DemandResponse.Examples.ClientLBNL90

Information

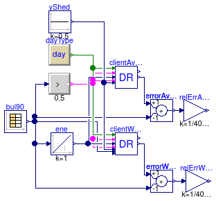
Model that demonstrates the demand response client, using as an input for the actual electrical consumption simulated data from building 90 at LBNL. Output of the data reader are the outdoor dry-bulb temperature, the total electrical consumption, and a signal that indicates whether load shedding is required.

Output of the demand response blocks are the predicted power consumption. If the input signal shed is true, then the predicted load is reduced by the amount of power that is shed, as received from the input signal yShed.

Extends from Modelica.Icons.Example (Icon for runnable examples).

Parameters

TypeNameDefaultDescription
IntegernSam24*4Number of samples in a day

Modelica definition

model ClientLBNL90 "Demand response client with input data from building 90 at LBNL" extends Modelica.Icons.Example; parameter Integer nSam = 24*4 "Number of samples in a day"; Client clientAverage( nSam=nSam, predictionModel=Buildings.Controls.Predictors.Types.PredictionModel.Average) "Demand response client"; Sources.DayType dayType "Outputs the type of the day"; Modelica.Blocks.Sources.CombiTimeTable bui90( tableOnFile=true, tableName="b90", smoothness=Modelica.Blocks.Types.Smoothness.ConstantSegments, extrapolation=Modelica.Blocks.Types.Extrapolation.Periodic, fileName=ModelicaServices.ExternalReferences.loadResource( "modelica://Buildings/Resources/Data/Controls/DemandResponse/Examples/B90_DR_Data.mos"), columns={2,3,4}) "LBNL building 90 data"; Modelica.Blocks.Logical.GreaterThreshold drSig(threshold=0.5) "Demand response signal"; Modelica.Blocks.Math.Add errorAverage(k2=-1) "Difference between predicted minus actual load"; Client clientWeather( nSam=nSam, predictionModel=Buildings.Controls.Predictors.Types.PredictionModel.WeatherRegression) "Demand response client with weather regression model"; Modelica.Blocks.Math.Add errorWeather(k2=-1) "Difference between predicted minus actual load"; Modelica.Blocks.Math.Gain relErrAverage(k=1/400000) "Relative error, normalized by a value that is close to the peak power consumption"; Modelica.Blocks.Math.Gain relErrWeather(k=1/400000) "Relative error, normalized by a value that is close to the peak power consumption"; Modelica.Blocks.Continuous.Integrator ene(u(unit="W")) "Integrator to compute energy from power"; Modelica.Blocks.Sources.Constant yShed(k=0.5) "Amount of load to be shed during DR event"; equation connect(clientAverage.isEventDay, clientAverage.shed); connect(drSig.u, bui90.y[3]); connect(drSig.y, clientAverage.shed); connect(clientAverage.PPre, errorAverage.u1); connect(clientWeather.isEventDay, clientWeather.shed); connect(drSig.y, clientWeather.shed); connect(clientWeather.PPre, errorWeather.u1); connect(clientWeather.TOut, bui90.y[1]); connect(relErrAverage.u, errorAverage.y); connect(relErrWeather.u, errorWeather.y); connect(ene.u, bui90.y[2]); connect(ene.y, clientWeather.ECon); connect(ene.y, clientAverage.ECon); connect(errorWeather.u2, bui90.y[2]); connect(errorAverage.u2, bui90.y[2]); connect(dayType.y, clientAverage.typeOfDay); connect(dayType.y, clientWeather.typeOfDay); connect(yShed.y, clientAverage.yShed); connect(clientWeather.yShed, yShed.y); end ClientLBNL90;

Automatically generated Thu Apr 9 09:32:54 2015.